摘要:官曝环岛豪庭匹配地块即将征收 7大项目延期交房/邯郸解除单双号限行/河北保定主城区机动车停车费标准出炉!元旦开始执行/邢台广播电视大学更名为邢台开放大学/唐山一商场闭店暂停营业/考前提醒!河北省2022年考研初试疫情防控要求!
12月24日星期五
农历十一月二十一
石家庄:小雪转多云-8℃~0℃

限行提示
石家庄市(包含晋州、栾城区、藁城区、赞皇县、井陉县、灵寿县、元氏县、平山县、赵县、高邑县、行唐县、深泽县、新乐市):限行尾号 4 和 9。
廊坊市、沧州市、保定市、定州市、邯郸市:限行尾号 4 和 9。
唐山市、秦皇岛市:双号通行,单号车辆禁行!
邢台、衡水、承德、张家口、辛集:目前不限号。
北京市、天津市:限行尾号 4 和 9。
各地限号措施如有变动,则以最新消息为准!
嗷嗷冷!寒潮来袭,局地降温超12℃!大风劲吹,这里有中到大雪!
今天白天,保定、廊坊及以南地区阴转多云,其中保定、石家庄、邢台、邯郸四个地区的西部有小雪,其他地区多云转晴。
今天夜间到明天,石家庄西部、邢台西部、邯郸西部阴有小雪,保定、廊坊及以北地区晴间多云,其他地区多云。

>>官曝环岛豪庭匹配地块即将征收 7大项目延期交房
具体来看,涉及项目包括建和园小区、桃园丽璟城、润雨佳苑、谈二社区、傲湖小区、绿朗时光、璄和嘉园、白金汉府、维多利亚时代四期、云杉溪谷、环岛豪庭、雅都园、天山世界之门、中央商务区北区、高铁商务区、东京北村、方村、合作路省直宿舍改造项目、石飞生活区项目、东羊市村、石药第一生活区、建国路在西二环内外连通工程。

建和园小区是回迁小区,曾经就烂尾多年,已经给我们小区居民带来很多困扰,现在又迟迟不能办理房产证。
长安区委:建和园小区完成剩余工程后进行消防、人防、竣工备案等验收,验收合格即可着手房产证办理相关事宜,辖区街道持续关注推动解决建和园办理不动产证问题。
桃园丽璟城多次无故拖延交房,至今没有明确交房日期,目前已处于停工状态。
长安区委:目前开发商寻找合作伙伴筹资专项资金2000万元已逐步支付材料款,同时为加快进度,在中房公装施工的基础上,另外寻找了一家公装施工方也已进场。区、镇两级与业主代表定期召开见面会,专题研究项目推动问题,共同商定具体解决路径,工作进展定期向业主通报。
润雨佳苑据说是石津灌区的宿舍,协议写明2018年12月底交房,到目前为止一直未交房,而且房子都没有盖。
长安区委:辖区镇政府多次与石津灌区管理局组织业主代表、项目单位、施工方召开推进会,议定对项目进行审计,测算续建工程量、续建费用,推动项目建设,由建筑商先行垫资恢复施工。同时责令开发单位以审计结果为参考制定项目施工方案,加快进度完成后续建设。
谈二社区位于2014年长安区政府发出征收公告,签署拆迁协议,承诺三年回迁。然而9年过去了,何时能回迁?
长安区委:经调查了解,我辖区街道办事处已组织回迁居民召开项目进展通报会,及时通报项目最新进展情况,目前,该项目复工程序正有序推进中,请您耐心等待。
傲湖小区房产证何时办理?
石家庄高新区:经过核查,傲湖小区5-8号住宅楼因未取得竣工验收备案,不符合办理不动产首次登记条件。我区将督促石家庄金明房地产开发有限公司抓紧完善相关手续,并在完善手续后尽快申请首次登记。
绿朗时光房产证办理有进展了吗?
石家庄高新区:经了解,目前该项目正在办理分户转移事项,开发公司依据买房时间先后依次办理不动产权证书。
璄和嘉园办证难问题何时解决?
长安区委:辖区街道正积极采取措施督促开发单位加快不动产首次登记(大证)手续办理,争取尽早启动居民房产证办理工作。目前小区电力施工已进入最后验收阶段,辖区街道继续协调开发单位供电事宜,早日为居民接入市政电。
白金汉府房产证何时办理?
中共石家庄市裕华区委员会:经多方努力,目前二十里铺社区正在积极克服资金困难,抓紧为业主分批办理房产证。
维多利亚时代四期何时交房?
中共石家庄市裕华区委员会:经了解,维多利亚时代四期(瑞景园)项目,截止到目前瑞景园13号楼-18号楼住宅小区除正式水电未接通外,其它已全部完工。因大气管控和疫情影响,导致经常性停工,如能正常施工,水电施工、消防验收等后续工作还需5个月左右的时间。目前,裕华区申请将该项目列入施工“白名单”,努力推动项目尽快完工。
云杉溪谷为何迟迟不交房?
鹿泉区委:经了解,14号楼预计2022年底完成房屋交付。关于违约金的问题。待交房后会按照合同约定执行,如有异议建议双方通过协商或者司法程序解决。
环岛豪庭有进展了吗?
长安区委:区政府牵头成立的河北世茂房地产公司清算组正积极对接市中院尽快推进项目进入破产清算程序,尽快启动肖家营村107亩地块作为环岛豪庭项目的专用匹配土地的征收工作,同时督促施工方正常施工。
第一街区,后更名为傲湖铂岸,一直迟迟不交房,后来不知什么原因金明地产将该项目转卖给石家庄国资委旗下的保开集团建设,项目更名为雅都园,现在房子已经封顶。但是因为金明集团没有将我们的首付款交于保开集团,所以保开集团不认可我们这378户业主,后经主管此事的市长协调,由高新区建设部门牵头督办此事,但是只办理了190户后,剩下的188户就没有再办理,请问目前有何进展?
石家庄高新区:关于雅都园项目网签备案问题。安排专人负责此项工作,保证及时快速进行推送;建立沟通机制,跟业主加强联系,及时了解业主的情况,解答业主问题。定期召开调度会,督促金明公司筹集资金,保证推送工作的进行。主动联系业主,定期通报推送工作进展情况。
天山世界之门D栋何时交房?
石家庄高新区:经核实,天山世界之门28D栋建至负一层,已基本完成,预计2022年底交付。目前正在增加施工人员,加快施工进度,争取尽早交房。
中央商务区北区什么时候能够完全建好?
石家庄市中央商务区建设发展中心:据了解,目前,中央商务区金融商务北区地下公共空间主体结构建设已基本完成;在建商务楼共4栋,其中2栋已封顶,2栋正在进行主体建设。因受大气污染防治等因素影响,部分工程暂停施工。
高铁商务区建设项目,桥西区20天就拆清了,为什么裕华区迟迟没有动静?
裕华区房屋征收中心:高铁商务区建设项目,正在按照市里工作安排推进。
东京北村有何进展?
方村镇:城中村改造相关项目正按照上级安排有序推进中。
8个试点城中村,为何方村没有批复维护方案?
方村镇:城中村改造相关项目正有序推进中。
为何近期开工的城市更新重点项目没有合作路省直宿舍?
新华区征收办:经核实,合作路省直宿舍改造项目目前为市政府确定的城市更新试点项目,目前已列入我市房屋征收计划,已取得征收红线图,按照征收程序目前已公布了征收范围。
石飞宿舍是70年代老破小区,室内管线老化严重,结构安全隐患很大,消防隐患也很大,一下雨就出不去门,第二批城市更新项目已经集中动工,为何还没有石飞生活区项目?
新华区征收办:经核实,石飞生活区项目,原房屋征收决定已撤销,该项目目前尚未启动征收工作。
东羊市村具体拆迁时间是什么时候?
高新区:东羊市村已列入拆迁计划,启动时间目前尚未确定。
石药第一生活区有4栋楼是1975年之前的,其余几栋楼也是1980年之前的,是否有拆迁改造计划?
桥西区委:经核实,该小区目前尚未有征收与拆迁计划。我区于2020年对石药第一生活区进行了老旧小区改造,包括路面、地下管网、便道砖、楼道粉刷等多项配套基础设施改造,提升了小区环境与宜居度。
建国路在西二环内外连通工程有何进展?
按照城市规划,西二环快速路地面段抬升为高架桥并上跨建国路,方案不涉及居民楼拆迁。经现场踏勘,建国路需穿越建国北区,市城发投集团将通过优化交通组织,合理设置行人过街设施,为附近居民提供安全便利的出行条件,并综合评估噪声、尾气及粉尘等因素对周边环境的影响,积极采取相应措施,把项目对周边环境的影响降到最低。下一步,市城发投集团将结合居民诉求和征收部门意见,进一步研究优化方案。
>>邯郸解除单双号限行

邯郸市重污染天气应急指挥部关于解除单双号限行措施的通知
各县(市、区)人民政府,市政府有关部门,冀南新区、邯郸经济技术开发区管委会:
根据生态环境部、省环境应急与重污染天气预警中心预测,经大气污染防治专家组联合会商研判,近期我市扩散条件整体较为有利、环境气象条件较好。为方便群众出行,市重污染天气应急指挥部决定自2021年12月23日20时起,解除机动车单双号限行措施。
本通知下发后,市主城区和各县(市、区)城区继续实行常态化限行措施,星期一至星期五限行机动车车牌尾号分别为:5和0、1和6、2和7、3和8、4和9。公交车不再免费。
邯郸市重污染天气应急指挥部
2021年12月23日
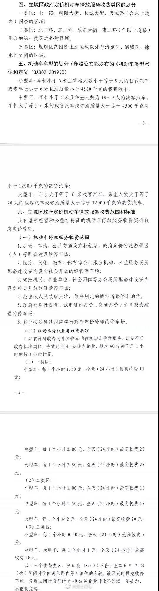
>>河北保定主城区机动车停车费标准出炉!元旦开始执行

12月23日,保定市发改委等六部门关于保定市主城区(莲池区、竞秀区、高新区)机动车停放服务收费标准的通知。其中提到,采取计时收费的路内停车泊车机动车停放服务,划分不同收费标准类区,停放时间40分钟内免费,超过40分钟不足1小时的按1小时计算。该通知自2022年1月1日起执行,试行期两年。
>>邢台广播电视大学更名为邢台开放大学
12月23日下午,邢台市政府新闻办召开“邢台开放大学更名转型”新闻发布会,经省教育厅同意,邢台广播电视大学更名为邢台开放大学。据悉,邢台市开放大学的前身邢台广播电视大学,创建于1979年,建校40多年来,共开设本、专科专业30余个,已累计培养了8万多名本、专科毕业生,开展社区教育和社会培训,累计培训20多万人次。

>>唐山一商场闭店暂停营业
受疫情反复、市场环境等多种因素的影响,唐山勒泰中心于2021年12月22日起闭店暂停营业。闭店后,唐山勒泰中心将启动整体招商调改计划,打造奥莱生活MALL新模式,并计划于2022年10月1日全新开业。

>>考前提醒!河北省2022年考研初试疫情防控要求!
2022年全国硕士研究生招生考试(初试)将于2021年12月25日-27日举行。为保障考生和考试工作人员生命安全和身体健康,确保考试安全顺利进行,河北省已于12月2日发布了《河北省2022年全国硕士研究生招生考试(初试)疫情防控工作公告》,请各位考生认真阅读,遵守各项疫情防控措施和要求,避免因违反规定导致不能参加考试。现就其中重点事项再次提醒如下:

1.在高校考点参加考试的本校封闭管理的在校生,每次进入考点时,需出示电子或考前一日内彩色打印“河北健康码”(含“通信大数据行程卡”)、本人签字的《考生健康情况自我承诺书》、本人就读高校出具的《在校生健康状况证明》、有效居民身份证、准考证等5项材料。
2.除第1条所列考生以外的其他所有考生,每次进入考点时,需出示电子或考前一日内彩色打印“河北健康码”(含“通信大数据行程卡”)、本人签字的《考生健康情况自我承诺书》、本人7日内和48小时内两次核酸检测阴性证明(7日内和48小时内核酸检测计算时间截止至首场考试开考前,两次核酸检测采样需至少间隔24小时)、有效居民身份证、准考证等5项材料。
3.请考生自备口罩等个人防护用品,并全程佩戴口罩参加考试(包括进出考点、考场),工作人员进行身份核查时,须取下口罩主动配合检查。
4.考试当天,考生应预留充足的时间,提前到达考点接受相关检查,以免影响考试。考试全过程服从考点工作人员管理和防疫组织安排。
5.请考生随时密切关注河北省教育考试院官网(www.hebeea.edu.cn)及各市招生考试机构、各报考点发布的信息,及时查看报考点通过研究生招生信息网发送的站内提醒消息。
绘家青年公寓——专注房屋托管