2022年春运从1月17日开始,2月25日结束,共计40天。春运在“冀”,河北省公安厅交通管理局结合近几年春运交通态势,对2022年春运交通安全形势进行了研判,并发出交通安全预警。
据分析,今年春节返乡意愿较去年明显增强,春运人员流动规模同比有所上升,务工流、探亲流、学生流与能源、生活必需品、防疫物资等货物运输流交织,公路出行将呈现总量中高位运行、节前分散节后集中等特点,自驾出行规模持续加大。在错峰返乡返岗、错峰放假开学、错峰出游出行等政策引导下,大客流、大车流状况得到一定程度缓解,但春运返乡返程、春节一前一后将出现短时流量高峰,据预测,车流高峰为1月30日(腊月二十八)、1月31日(腊月二十九)、2月6日(正月初六)、2月15日(正月十五)、2月16日(正月十六)。
高速公路出行分析
>>流量分析
按往年春节出行规律分析,预计今年春节前的1月30日(腊月二十八)和1月31日(腊月二十九)上午的流量较高,出京和出省方向较多,2月1日(正月初一)流量较低,2月2日(正月初二)上午流量稍有回升,2月3日(正月初三)和2月4日(正月初四)流量趋于平稳,并多以中短途出行为主,上午出城、下午回市的潮汐现象明显,2月5日(正月初五)和2月6日(正月初六)集中返程的特点明显,流量较高,进京、进省以及各地级市进市方向车流密集可能性较大。
>>高速公路拥堵路段分析
2022年春运期间以回乡探亲为主,因此环京、环省之间高速往返增加,根据往年拥堵情况,结合今年流量特点,预计以下高速路段流量可能会有所增加:京港澳保定段和邢台段、大广固安段、荣乌霸州段、首环廊坊段、京哈唐山段和秦皇岛段、京沪青县段、京台吴桥段、黄石衡水段和沧州段、青银赵县段、京昆西柏坡段、京藏东花园段;缓慢通行站口:石家庄东西南北四个端口站。

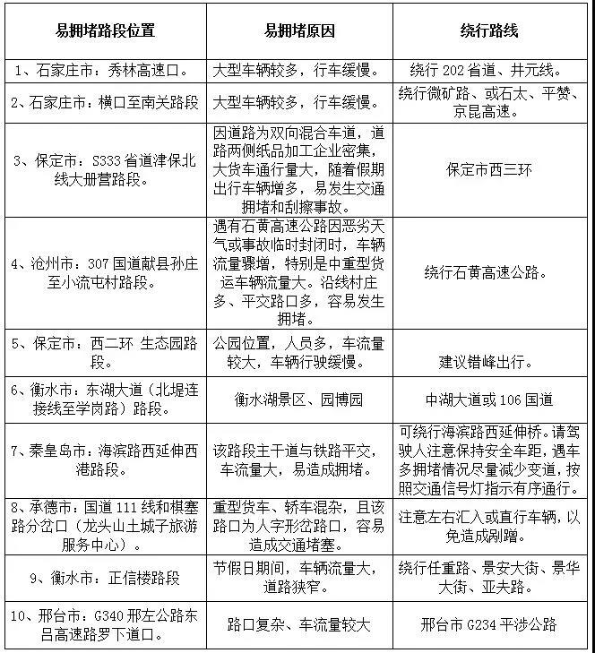
春运易拥堵路段

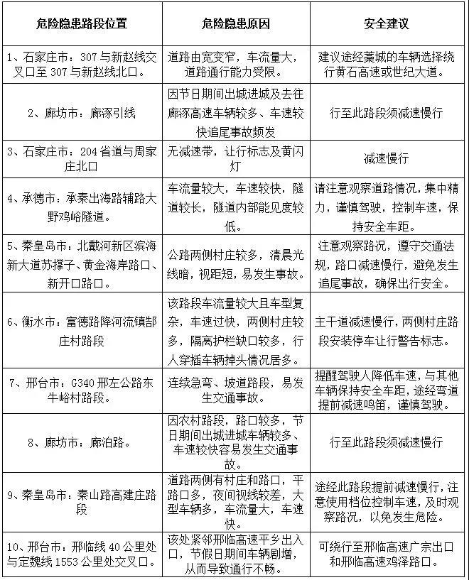
春运事故多发路段

全省公安交管部门将最大限度将警力、装备投向路面一线。1月17日起,启动所有交警执法站,严格检查“两客一危一货”、6座以上小客车、“营转非”大客车、57座以上大客车、卧铺客车等重点车辆。城市突出餐饮娱乐场所周边等重点道路和春节、元宵节等重要节点,严查酒驾醉驾违法犯罪行为。高速公路重点查处“三超一疲劳”、违法占用应急车道、客运车辆凌晨2时至5时违规运行等违法行为。国省道严查超载、超速、强超强会、不按规定让行等违法行为。农村地区充分发挥“两站两员”作用,紧盯集会庙会、婚丧嫁娶、民俗活动等重点时段重点路段,及时劝导查纠酒驾醉驾、无证驾驶、超员载客、违法载人等违法行为。
绘家青年公寓温馨提示
自驾车出行,应确保车况良好,提前掌握沿途路况、天气情况,合理安排行程。
驾车过程中要保持注意力集中,不接打手机、玩微信、发短信。要保持心态平和,防止路怒、追逐竞驶、强超强会引发交通事故。
遇交通拥堵要顺序通行,不加塞抢行,不违法占用应急车道。牢记喝酒不开车、开车不喝酒。
遇恶劣天气,要及时调整出行计划,尽量避免在雨、雾、雪天气下驾车出行。
驾车通过急弯陡坡、长下坡以及积雪湿滑、路面结冰路段时,要严格控制车速,加大跟车车距,进入弯道前应提前减速,切不可急打方向、急踩刹车,防止发生侧滑。
行经农村山区道路,要减速慢行,注意观察,不要强行超车、强行会车。
遇山区陡坡时,切忌加速冲坡,避免车辆负重爬坡发生倒溜。