摘要:河北要新建1条高铁/国内首个新冠口服药,有望下半年申请上市/最新布局规划!河北这些地方要建通用机场啦/石家庄市第五医院19日开诊。
1月19日星期三
农历腊月十七
石家庄:晴-5℃~3℃

限行
石家庄市(包含栾城区、藁城区、赞皇县、井陉县、灵寿县、元氏县、平山县、赵县、高邑县、行唐县、深泽县、新乐市、晋州市):限行尾号 1 和 6。
廊坊市、唐山市、秦皇岛市、沧州市、保定市、邯郸市、定州市:限行尾号 1 和 6。
邢台、衡水、承德、张家口、辛集:目前不限号。北京市:限行尾号 1 和 6。
天津市:目前不限号
各地限号措施如有变动,则以最新消息为准!
天气即将转折,20-22日全省陆续迎降雪!
今天白天,保定、廊坊及以北地区多云,其他地区晴间多云。
今天夜间到明天,保定、石家庄、邢台、邯郸四个地区的西部多云转阴有零星小雪或小雪,其他地区多云。

>>最新!河北要新建1条高铁
近日,生态环境部最新发布关于新建北京至雄安新区至商丘高速铁路雄安新区至商丘段环境影响报告书的批复↓↓↓

途经河北这些地方该项目位于河北省、山东省和河南省境内,包括正线及相关工程。正线起自雄安站(不含),经河北省雄安新区、沧州市、衡水市、邢台市,山东省聊城市、济宁市、菏泽市,河南省濮阳市、商丘市,接入商丘站(不含),线路全长552.8公里;其中,起、止端分别有4.55公里路段和2.3公里路段已纳入相关项目环评,不纳入本次评价。
全线设15个车站相关工程主要包括雄安枢纽、衡水枢纽、聊城枢纽、菏泽枢纽、商丘枢纽和其他既有线改造工程等。
全线设15个车站,其中,利用既有2座、新建9座、改建4座。设牵引变电所12座,其中新建9座、利用3座。
设计速度正线按照高速铁路标准建设,为双线电气化客运专线,设计速度目标值350公里/小时,近期(2030年)运行列车对数91对/日至100对/日,采用无砟轨道。
生态环境部原则同意环境影响评价总体结论和各项生态环境保护措施该项目符合《中长期铁路网规划》,国家发展改革委以发改基础〔2020〕1740号文件批复项目可行性研究报告,同意项目建设。项目实施可能对沿线生态、声环境等造成不利影响,在全面落实环境影响报告书及本批复提出的各项生态环境保护措施的前提下,项目建设的不利生态环境影响可以得到一定减缓和控制。我部(生态环境部)原则同意环境影响报告书的环境影响评价总体结论和各项生态环境保护措施。
>>国内首个新冠口服药,有望下半年申请上市
国内唯一获批进入临床试验的新冠治疗小分子药物VV116,年内通过临床试验后,将第一时间启动上市(NDA)申请。据公开报道,当地(乌兹别克斯坦)时间2021年12月30日,中国企业研发的新冠口服药VV116在乌兹别克斯坦获紧急使用授权。这是继默沙东、辉瑞新冠口服药获批之后,全球又一个获批上市的新冠口服药。目前,VV116已在国内进入临床试验阶段。

VV116由中国科学院上海药物研究所、中国科学院武汉病毒研究所、中国科学院新疆理化技术研究所、中国科学院中亚药物研发中心等共同研发。
央视新闻报道,临床前药效学研究显示,VV116在体外对新冠病毒原始病毒株和变异株,例如德尔塔病毒等都有显著的抑制活性作用。中科院上海药物研究所沈敬山研究员科研团队与合作科研机构通过在腺病毒小鼠模型上的试验发现,口服VV116可使病毒滴度降低到检测限以下,可以显著改善实验模型动物肺组织病理变化,一系列临床前安全性评价实验显示,VV116的安全性较好且无遗传毒性。
记者获悉,企业评估预计于2022年下半年递交上市(NDA)申请。国内上市申请正同步推进中。
>>最新布局规划!河北这些地方要建通用机场啦
日前,省发改委印发了河北省通用机场布局规划(2021-2030年),提出到2030年,全省通用机场达到23个,其中到2025年全省通用机场基本覆盖交通不便地区、大型农场、重点林区、粮食主产区等,全省通用机场达到14个↓↓↓

规划布局
充分利用运输机场发展通用航空服务。石家庄、张家口、承德、秦皇岛、唐山、邯郸、邢台、沧州等既有和规划新建运输机场,充分利用现有设施,兼顾通用航空保障服务功能。
依据服务需求和功能定位,适度布局通用机场。通用机场实行动态管理,根据规划建设情况开展阶段性评估,适时进行规划调整。
布局重点
1.2030年前高铁不能覆盖的偏远地区;
2.长城国家文化公园、大运河国家文化公园、京张体育文化旅游带、太行红河谷文化旅游经济带、省级以上各类自然保护区周边、重点通用航空综合产业示范区,5A、4A级重点旅游景区;
3.特定行业、高端公务出行、农林飞行作业区、应急救援等飞行需求。
布局方案
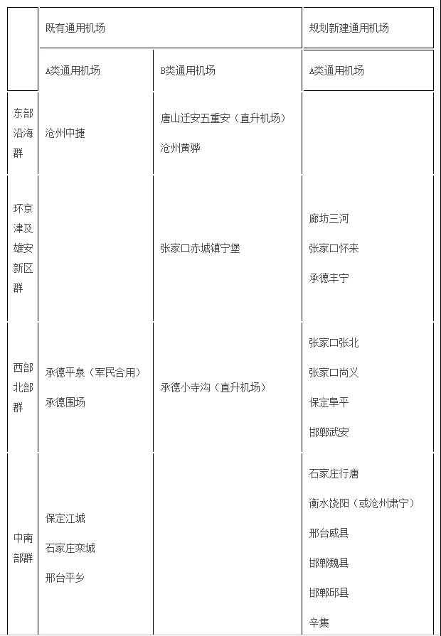
结合全省经济社会发展、运输机场规划布局和高速公路、高速铁路的通达情况,统筹考虑通用航空需求范围和需求条件,按照改善交通不便地区出行条件,满足重点景区旅游发展,提升突发事件应急救援能力,打造通用航空特色产业集群的要求,全省规划布局东部沿海、环京津及雄安新区、西部北部、中南部四个通用机场群。
东部沿海通用机场群重点布局唐山迁安五重安、沧州中捷、沧州黄骅等通用机场,充分利用北京关键技术研发优势,强化与中航工业、中国航材、北京航空航天大学等京津高校、科研院所等合作,吸引科技成果来冀转化,形成以飞行器制造维修、大型客机改装货机、飞机拆解、教育培训、近海观光为主体的特色产业集群。与天津滨海、塘沽等通用机场协调联动,共同完善海上救援体系。
环京津及雄安新区机场群重点布局廊坊三河、张家口怀来、张家口赤城镇宁堡、承德丰宁等通用机场,主要聚焦通用航空发展新业态新模式,与北京密云、八达岭等通用机场协调联动,发展公务航空、医疗救护、航空体育、体验飞行、维修托管等,满足个性化、高效率出行,以及通用航空俱乐部、通用航空爱好者协会等社会团体发展需求,共同打造国内具有一定影响力的高端个性化消费集群。
西部北部通用机场群重点布局承德围场、承德平泉、承德小寺沟、张家口张北、张家口尚义、保定阜平、邯郸武安等通用机场,提升地面交通不便山区交通基础设施水平,主要承担短途运输服务功能,保障燕山-太行山山区、坝上地区群众出行,服务旅游资源开发,增强森林防火、交通事故等突发事件应急救援能力。
中南部通用机场群重点布局石家庄栾城、石家庄行唐、保定江城、衡水饶阳(或沧州肃宁)、邢台平乡、邢台威县、邯郸魏县、邯郸邱县、辛集等通用机场,主要服务通用航空产业发展,重点发挥石家庄作为首批国家通航产业综合示范区的作用,引导通航产业向专业化、规模化、集群化方向发展,打造以石家庄为中心的通用航空整机制造及组装、关键零部件及航材研发生产、通用航空服务的全链条通航产业基地。
河北省通用机场布局方案(2030年)

注:
1.布局方案新增通用机场主要对A类通用机场进行布局规划。
2.布局方案新增通用机场不包括直升机场、军用机场。直升机场据需设置,按基本建设程序报批;军用机场开展通用航空业务,按照有关规定办理。
近期实施重点推进邢台威县、邯郸魏县、张家口张北、辛集通用机场建设。有序开展张家口尚义、邯郸邱县、石家庄行唐、保定阜平等通用机场项目前期工作,具备条件后实施。
河北省通用机场布局规划(2021-2030年)示意图

>>石家庄市第五医院19日开诊
根据上级指示,我院将于2022年1月19日(本周三)全面开诊,恢复正常诊疗服务。根据当前疫情形势和防控要求,现将就诊流程及要求告知如下↓↓↓

石家庄房屋托管找绘家青年公寓