摘要:河北13市采取临时交通管理措施/石家庄交警紧急提醒:来返石快速通行,可申请电子通行证/这些钱,涨了!河北人速看/新建8座公园!打造4大城市门户区!石家庄绿化项目实施方案公示/城发投摘地!赵三街片区50亩地成功出让 揽金3.64亿元。
2月7日星期一
农历正月初七
石家庄:多云转晴-4℃~6℃

限行
石家庄市(包含栾城区、藁城区、赞皇县、井陉县、灵寿县、元氏县、平山县、赵县、高邑县、行唐县、深泽县、新乐市、晋州市):限行尾号 4 和 9。
廊坊市、唐山市、秦皇岛市、沧州市、保定市、邯郸市、定州市:限行尾号 4 和 9。
邢台、衡水、承德、张家口、辛集:目前不限号。北京市:限行尾号 4 和 9。
各地限号措施如有变动,则以最新消息为准!
今天白天,保定、廊坊以南地区多云间阴,其他地区晴间多云。
今天夜间到8日,保定、廊坊以南地区多云转晴,其他地区晴间多云。
8日夜间到9日,北部地区多云,其他地区晴间多云。

昨晚,中国女足亚洲杯夺冠。时隔16年再夺冠,留存珍贵瞬间!

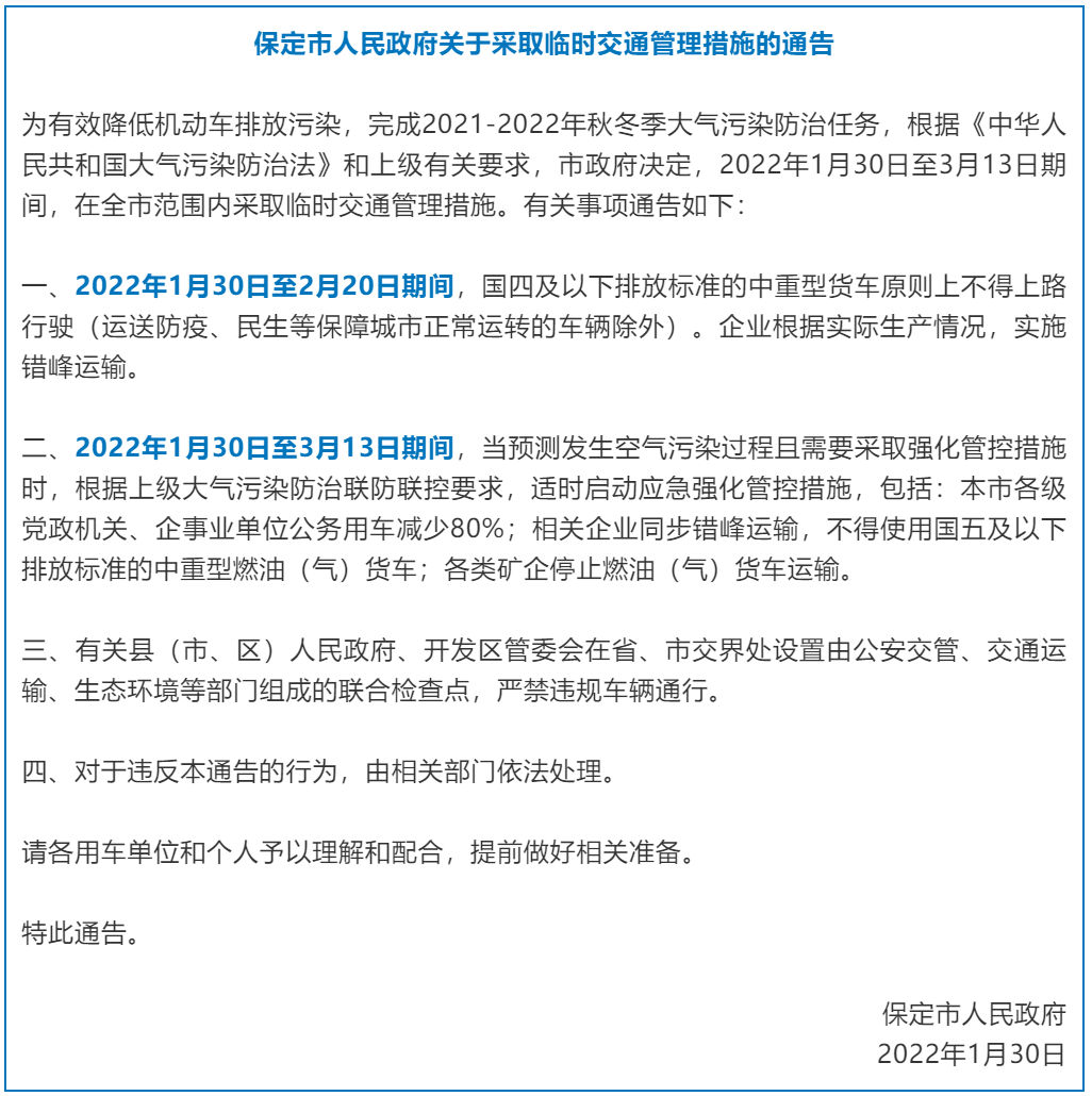
>>河北13市采取临时交通管理措施!
日前,河北石家庄、保定、张家口、廊坊、秦皇岛、邢台、唐山、沧州、衡水、承德、邯郸、定州、辛集13市采取临时交通管理措施。


>>石家庄交警紧急提醒:来返石快速通行,可申请电子通行证!
由于石家庄市复兴大街裕华路下匝道口车流量大,为了减少您的等候时间,建议绕行其他路段。同时,市疫情防控办公室要求,返石人员和外地来石人员须持有48小时内的核酸证明,建议您提前用微信扫石家庄电子通行证二维码,注册石家庄电子通行证,入市查验时扫“冀石通”,核验合格后快速通行。








>>这些钱,涨了!河北人速看→
多个地区宣布提高最低工资标准

多个省份宣布提高城乡居民基础养老金
贵州在政府工作报告中提到,今年将城乡居民基础养老金最低标准由每人每月98元提高到113元。
此外,退休人员的养老金也有望迎来上调。河北在政府工作报告中提出,要提高退休人员基本养老金。上海提出,统筹提高养老金、医保、低保等社保待遇标准。
从2022年开始,部分省份开始实施职工基本医保门诊共济保障改革,其中一项重要的内容就是提升门诊待遇水平,将更多门诊费用纳入医保报销。
2022年,一次性工亡补助金标准迎来上调
根据工伤保险条例的规定,一次性工亡补助金标准为上一年度全国城镇居民人均可支配收入的20倍。
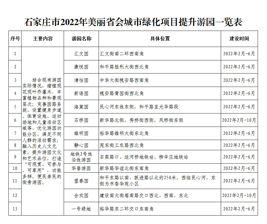
>>新建8座公园!打造4大城市门户区!石家庄绿化项目实施方案公示
2022年,在城区实施9大类、85个园林绿化项目。包括新建公园8座、游园21座,改造公园20座、游园25座,提升道路绿化6条,建设绿廊绿道7条,打造城市门户区4个,并实施太平河周边绿地提升和“花城建设”,新建提升绿地685公顷。








>>城发投摘地!赵三街片区50亩地成功出让 揽金3.64亿元
1月28日,主城区迎来一场土地出让活动,涉及新华区一宗住宅、商服用地,地块编号为〔2021〕087号,占地面积为33333.33平方米(约合50.00亩),总起始价为36200万元。根据地块位置显示,该宗地为赵三街片区地块。最终,该宗地由石家庄市城启房地产开发有限公司以36400万元成功竞得。

据了解,石家庄市城启房地产开发有限公司为石家庄城市更新集团有限公司全资子公司,背后则为石家庄国控城市发展投资集团有限责任公司。
〔2021〕087号地块,位于石清路以北、友谊大街以东、赵三街村以南、西祥街以西。土地用途为住宅、商服用地,占地面积为33333.33平方米(约合50.00亩),容积率>1.0、≤2.0,出让年限为70、40年,起始价为36200万元(724.00万元/亩)。按照2017年4月17日市政府关于保障房配建政策的签批意见,该地块为商品住房用地项目,须按照项目地上住宅建筑面积5%以上的比例配建保障性住房,并无偿交予政府。
石家庄房屋托管找绘家青年公寓