近年来,长租公寓「爆雷」「跑路」频发,在今年的疫情背景下,更是加速暴露了租赁市场的运营风险与漏洞。
自中央政府大力推行「租售并举」,至今已五年,今年各城市也根据自身市场情况,密集出台了各项租赁相关政策,进一步推动完善住房租赁市场健康发展。无论中央层面上,还是地方层面,政策上都给予了租赁市场多方面的支持,促进租赁市场的稳定、快速发展。
「租售并举」并不是只喊「口号」,而是从顶层设计到制度的执行都在一一落实。我们看到,政策延续性不断完善,通过政策的实施,保障、完善租赁市场秩序;并且,从税收财政、权益保障等各方面,多维度落实保障租赁双方权益。
二十余城 214 条住房租赁相关政策
截至 2020 年 10 月,共二十余城发布 214 条住房租赁相关政策,政策内容围绕着租赁权益保障、市场监管、租赁供应以及金融税收等多个方面。可以发现今年各城市发布的政策,以权益保障和市场监管政策为主导,多数涉及到针对 B 端和 C 端的补贴,以及加强住房租赁金融业务监管,特别是对采取「高进低出」「长收短付」经营模式的住房租赁企业的监管。

住房租赁市场是住房体系中非常重要的一环,从中央到地方,各级政府都十分关注住房租赁市场的健康发展。今年 7、8 月份,杭州、上海、合肥、郑州、广州等地多家长租公寓企业出现爆雷和跑路事件,引起了各地政府的重视,加速了各地方政府对市场的监管,通过出台一系列的租赁行业监管政策来规避市场风险,维护租客和房东利益。
整体而言,租赁权益保障类政策受到社会广泛关注,同时,租赁权益方向的政策发布数量最大。在行业监管趋严的背景下,进一步加速行业出清,淘汰一批运营不力或是不规范的企业,避免造成劣币追逐良币的现象,维护有序企业的成长。
分城市来看:
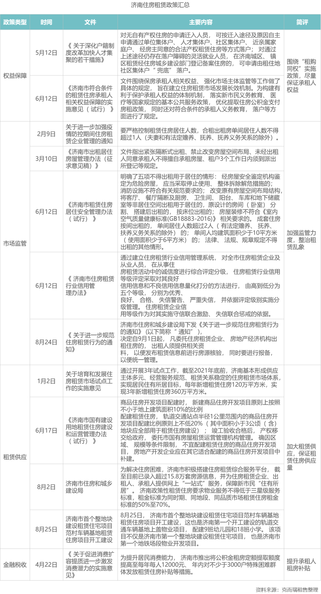
上海、广州、重庆、杭州、西安、成都、合肥、海口等城市政策主要集中在强化市场风险监管方面。济南在租赁供给、监管和权益保障等多方面均有相关政策的推出,力度较大;具体在租售同权、增加房源供应、搭建监管平台、对企业和租客实施补贴方面全方位推进。

直辖市每年 10 亿元奖补资金支持
从 2017 年的租赁市场发展试点首批城市的公布,到 2019 年中央专项资金注入租赁市场的举措,各级政策的不断推出和执行,对稳定租金和租赁市场秩序起到了重要作用。
2019 年 7 月,根据财政部、住房和城乡建设部下发的《关于开展中央财政支持住房租赁市场发展试点的通知》,中央财政对确定的示范城市给予奖补资金支持,直辖市每年 10 亿元,省会城市和计划单列市每年 8 亿元,地级城市每年 6 亿元,补贴政策涉及 24 城总计约 66 亿资金;用于多渠道筹集租赁住房房源、建设住房租赁信息服务与监管平台等与住房租赁市场发展相关的支出,由示范城市自主确定资金使用方案。

1. 原则:大钱补建设,小钱补运营
从各地出台的资金管理办法来看,总体补贴原则是:大部分资金用于租赁建设,小部分资金用于补贴租赁运营,也就是说各城市在租赁房源筹建方面重点并大量补贴,对于改建项目和盘活项目补贴量则次之。在出台租赁专项资金管理办法的城市中,各地侧重点不同,例如北京侧重新建、改建项目的补贴;合肥对不同项目的补贴较为全面,各个方向补贴力度较为平均。
各城市补贴力度也不尽相同,总体来看,北京的补贴力度最大,新建项目补贴标准达到 3-4.5 万/间,其次是南京、武汉;盘活项目和运营项目补贴作为补充内容,各城市补贴力度都不是十分突出。大部分城市对其他能够有效促进租赁行业发展的企业,例如信息采集类、住房租赁信息化建设类项目,均有不同程度的补贴。深圳在这方面的补贴标准较高,达到 1200-1500 元/平方米。
2. 主体:以国企、央企为主
对于补贴主体也存在一定差异,但多数以国企、央企为主。从各城市已公开的支持项目清单来看,深圳第一批补贴的企业为深圳招商公寓;南京的几批补贴基本都发放给本地企业和国企,例如南京安科置业有限公司和南京国立资产管理有限公司;武汉主要将补贴发放给具有国企及规模型房企,例如中海、城开、融创等。
由于各级政府对专项资金的使用较为谨慎,而中小型经营项目的运营能力、偿债能力等无法保证,因此大部分企业在选择补贴项目的时候首选国企、央企。同时,各城市的补贴发放具有「引导示范效应」,因此,各地政府对资金的流向监管十分严格。
3. 补贴的背后,意在完善监管
一方面,政府通过扶持合规性企业,能够在一定程度上加强租赁行业信心,正向引导租赁市场发展。试点城市租赁专项资金的下发,对于缓解租赁企业的经营压力能起到一定作用,但由于租赁企业众多,而且是普惠性政策,作用相对有限。
但从另一方面来看,政府通过对租赁企业的补贴,能够加强对企业和项目层面的监督、监管,并加快政府对于租赁市场房源信息管控体系的建立,预防「高进低出,长收短付,短钱长投」等违规行为,扰乱市场的正常秩序。
针对引进人才,深圳补贴力度最高
随着人口增长速度的放缓,人口红利消散;而人才是加速城市发展的重要引擎,关系到城市建设的根本。人才资源是经济活力的核心,解决人才的安居问题,促进「职住平衡」能够在一定程度上推进城市的集约化、规模化发展,为经济发展提供强劲动力,同时,人才安居问题的解决,能够促进产城融合,使有限的公共资源更有效率的使用和利用。
目前,一、二线城市房价高企,人才通过补贴买房的难度相对较大,但租房能够较好的缓解居住的压力,因此,各城市根据自身情况制定了不同的引进人才租赁补贴政策,帮助应届毕业生和特殊人才在解决就业问题的基础上完成第一阶段的安居问题。

1. 分类补贴差异化,深圳补贴力度最高
对比各城市人才租房补贴标准和租金水平来看,深圳、南京的补贴力度较大,补贴金额基本可以完全覆盖房租,上海的人才租赁补贴力度相对较小;而杭州虽然对本科生的租赁补贴较少,但对高层次人才的住房问题直接提供保障房,人才分类补贴差异较大。
从各试点城市人才租赁补贴政策来看,北京、上海由于城市人口基数较大,近年来大力控制人口,主要引进的是高精尖人才,将对高精尖人才的安居作为主要着力点;而其他试点城市则主要承接一线城市的人口外溢,在学历人才的引进和高精尖人才的引进双方面双管齐下,全方位的引进人才,并制定一系列补贴政策,以期解决人才的安居问题。
但整体而言,大部分城市对特殊人才的租房补贴力度都要明显高于对应届毕业生的补贴,一方面,高精尖和特殊人才的价值更大,可以较大程度的帮助城市的产业升级和经济发展;另一方面,由于大量的高精尖人才引进时会携带家庭成员,因此也相对需要更多的补贴来解决安居问题。
2. 补贴与人口流入呈正相关
从各城市人口流入情况来看,对学历型人才租赁补贴力度更大的城市,人口流入数量也更多。深圳、杭州、成都、武汉的补贴标准相对城市租金而言,能够解决租房压力,同时,这些城市的人口流入情况也更加乐观;而从另一个角度来看,人口净流入大的城市对人才提供租房补贴对于缓解城市居住压力更有必要性和实际意义。

租赁补贴政策,从源头上解决了一部分人才的安居问题,使城市源源不断吸引更多人才的加入;而人才的不断引入,能加速城市的产业升级和稳定发展,加速城市经济发展形成正循环。
小结
自十九大提出「租售并举」政策之后,从中央到各级政府陆续出台了一系列促进住房租赁市场稳健发展的政策,使市场更加规范,在一定程度上解决了人才的安居问题。
随着针对租赁市场的各类补贴的下发和监管政策的不断完善,使租赁市场真正发挥其有效平衡住房需求的功能,解决城市发展中的「职住平衡」问题。从而带动城市产业升级以及经济发展,促进人才和城市发展「双赢」的良性循环。
声明:文中图片除注明来源外,均源自网络,如涉版权,敬请联系删除。