3月11日起:石家庄藁城区24条线路恢复运营
依据石家庄市疫情防控指挥部关于3月8日起解除藁城区封闭管理,可跨区域有序流动的决定,按照藁城区政府关于区域内除522路公交线路外,3月10日起516路、519路等其他24条线路恢复运营。
具体恢复方案如下:
一、恢复线路:
藁城区恢复运营24条公交线路,共投入运营车辆310部。依据藁城区增村镇疫情防控要求,511路、512路暂不能恢复始发站小果庄运营。511路由藁城公交枢纽站发车,暂运行到北蒲城返回;512路由藁城公交枢纽发车,暂运行到西凝仁返回。
290路、502路、505路、506路、509路、511路、512路、515路、516路、518路、519路、520路、525路、526路、付526路、530路、536路、537路、553路、555路、556路、572路、快516路、580路。
二、疫情防控
1、严格落实消毒消杀措施。运营车辆要严格落实车辆消毒、通风、清洁等措施,严格执行“一趟一消毒”、“一趟一通风”、“一趟一清理”,防止车辆带病毒运行。当有疑似或确诊病例乘坐过,要在专业人员指导下进行消毒作业。
2、严格落实测温验码、佩戴口罩、通风消毒等常态化防控措施。运营车辆全部配备手持式测温仪,公交司机一律佩戴口罩、体温检测正常后方可上岗。严格落实疫情期间车辆安全防控程序和要求,认真做好对乘客体温检测及健康码“绿码”的查验,对不能出具健康码的乘客,司机要做好信息登记,未佩戴口罩或体温超过37.3℃的乘客,拒绝乘车。(石家庄公交)
张家口
张家口市政府经研究决定,3月10日零时起在全市启动重污染天气Ⅲ级应急响应(黄色预警),3月11日零时至3月14日24时对机动车采取2个车牌尾号一组轮换方式的限行,限行车辆尾号与北京市保持一致(尾号为字母的以最后一个数字为准)。


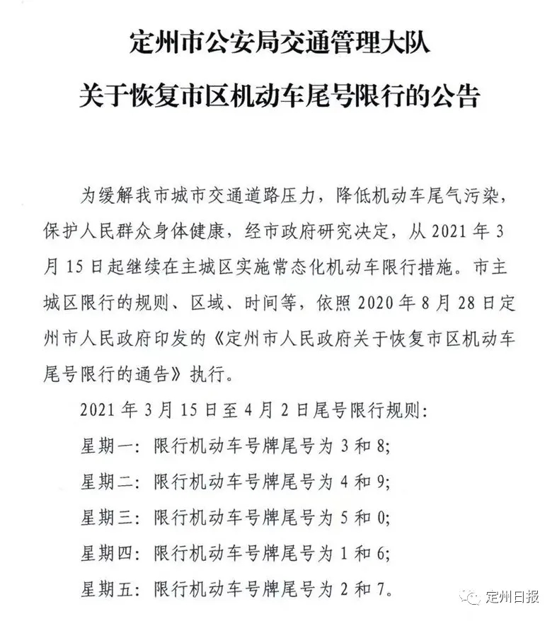
定州
最新消息!定州将于3月15日起,继续在主城区实施常态化机动车限行措施↓↓↓

2021年3月15日至4月2日尾号限行规则:
周一限行尾号3、8
周二限行尾号4、9
周三限行尾号5、0
周四限行尾号1、6
周五限行尾号2、7
(法定节假日和公休日不限行)
限行时间为:
周一至周五每日7时至20时
(法定节假日和公休日不限行)
限行范围:
(不含107国道、京广铁路,此图仅供参考)

限行区域:
建成区以内区域,即新107国道东环路段以西(定州大酒店以西);新107国道南环路段以北;新107国道与清风北街交叉口以南;京广铁路以东(不含以上道路)的市区道路。
限行车辆类型:
进入限行区域的所有机动车,包含外埠号牌车辆和临时号牌车辆。限行期间,其他道路限行措施同步执行,持有货运车辆通行证的黄牌货车需按照机动车尾号通行。
以下车辆不受限行措施限制:(需在交通管理机关备案,第一条除外)
1、军车、警车、消防车、公交车、省际客运车辆、通往客运中心的长途客运车辆、出租汽车(不含租赁车辆)、邮政专用车、旅游客车,经市公安交通管理部门核定的单位通勤班车、校车。
2、车身喷涂统一标识并执行公务的城管、工商、交通执法、环境监察监测、保险公司现场勘察、银行运钞、民政救援等确需通行的执法车辆、专业作业车辆。
3、环卫、园林、道路养护的专项作业车辆。
4、殡仪馆的殡葬车辆。
5、悬挂合法号牌的纯电动汽车、插电式混合动力汽车、燃料电池汽车、残疾人专用汽车(残疾人驾驶)。
来源|张家口交警、定州日报