摘要:河北八部门联合发布春季消防安全提示/石家庄新冠疫苗接种点地址/2021年河北省公费培养700名中小学幼儿园教师/今年河北将启动城中村改造项目203个/今年河北省将生态修复治理20万亩退化草原/今年清明假期京津冀区域增开中短途旅客列车37对/石家庄机场市区班车加密至每半小时一班/沙尘过后再升温,中南部将有小雨/新晋网红打卡地:昆仑公园/智慧泊车公示 6797个泊位.
3月30日星期二
农历二月十八

>>河北八部门联合发布春季消防安全提示
群众离家外出踏青游玩时要做到“三清三关”,即:清理厨房、阳台、楼道的可燃物,关闭燃气、电源、门窗。自觉遵守文物建筑、旅游景点禁烟禁火规定,不在山林景区生火野炊,防止引发火灾;进入宾馆饭店、影剧院、大型商业综合体要注意熟悉疏散通道位置和逃生路线,了解灭火器、防烟面罩等器材的存放位置和使用方法。
>>石家庄共设置新冠疫苗接种点305个,邯郸市共设置367个,增设接种点将陆续公布。
石家庄市新冠病毒疫苗接种单位名单




>>2021年河北省公费培养700名中小学幼儿园教师
2021年河北省将继续在河北师范大学开展公费培养中小学、幼儿园教师工作,在校学习期间免除学费,免缴住宿费,并补助生活费,在安排国家和省各项奖助学金时,与同类学生享受同等待遇。详情请见:
今年将公费培养中学教师200名,分别是语文40名、数学30名、英语30名、政治40名、物理30名、化学30名。培养小学全科教师300名,小学教育专业。学制为4年,学历为本科,其中半年在中小学校实习。在参加普通高校全国统一招生考试的考生中,实行提前批次录取,对于培养学校有志从教并符合条件的优秀学生(非公费师范生),根据学校转专业的规定,本人提出申请,经定向就业县(市、区)和培养学校同意,可在当年的公费师范生培养计划范围内转为公费师范生,签订协议并由学校按相关标准返还其学费、住宿费,补发生活费补助。公费师范生毕业离校前,由省教育厅会同省人社厅制定专项招聘方案,并委托培养院校具体组织招聘考试。由设区市有关部门及相关县(市、区)人民政府按照“择优、就近、急需”的原则落实工作岗位,办理聘用和就业接收手续,签订聘用合同。
公费培养幼儿园教师200名,按照“从本县招生、回本县就业”的原则,重点面向有培养需求计划县(市、区)的公办幼儿园。公费培养采取五年一贯制形式培养,学历为专科,学制5年。招生对象为具有培养计划中确定的县(市、区)户籍和学籍(户籍和学籍须一致)的2021年初中优秀应届毕业生,需参加河北省 2021年初中毕业生统一升学考试,面试工作由培养学校组织,培养院校对考生职业理想和从教基本素质等方面进行网络面试。幼儿园教师公费培养计划招生实行提前批次录取,录取分数线不低于当地县一中录取分数线,毕业后将在幼儿园从事学前教育6年以上。
>>今年河北将启动城中村改造项目203个
今年河北省计划启动203个城中村改造项目,进一步改善群众居住环境、优化城市空间布局、完善城市功能、补齐民生短板、提升城市品质。按照计划,11月底前203个城中村改造项目将全部启动。
>>今年河北省将生态修复治理20万亩退化草原
>>今年清明假期京津冀区域增开中短途旅客列车37对
2021年清明假期铁路旅客运输期限为4月2日至5日,共计4天,北京局集团公司预计发送旅客386万人次。假日期间,北京局集团公司计划增开旅客列车46对,包括跨区域长途旅客列车9对,京津冀区域中短途旅客列车37对。
针对清明假期跨区域长途客流出行方向和特点,北京局集团公司将增开北京至赤峰、沈阳、通辽、合肥等方向列车,主要车次为:北京朝阳~赤峰G4341/2次;北京朝阳~沈阳北(赤峰)G4231/2次;北京朝阳~通辽G4345/6次;北京朝阳~长春G937/4次;北京朝阳~吉林G3611/2次;北京西~合肥K4159/60次。
为进一步满足旅客差异化、个性化出行需求,京广高铁将继续开行北京西~深圳北D901/2次、D903/4次、D909/10次、D927/8次;北京西~珠海D923/4次;北京西~湛江西D921/2次;北京西~昆明南D939/30/40次高铁动卧列车。
针对清明假期京津冀区域内探亲旅游、踏青祭扫等中短途客流出行需求,北京局集团公司计划增加承德南、秦皇岛、北戴河、唐山、清河城、张家口、石家庄、邯郸、涞源等方向的区域中短途旅客列车,主要车次为:北京朝阳~承德南G9915/6次、G9917/8次、G9925/6次、G9927/8次;北京~秦皇岛D4519/20次、D4521/2次;北京~北戴河T4115/6次、T4117/8次;北京~唐山K5251/4、K5253/2次;北京~清河城K5225/6次;北京~石家庄K5201/2次;北京~张家口南K5287/8次;北京西~清河城K5227/8次;北京西~邯郸东K5211/2次;北京西~邯郸K5215/6次、K5217/8次;邯郸~张家口K5238/9、K5240/37次;北京西~涞源K5295/6次;天津~邯郸K5297/8次;石家庄北~张家口K5232/3、K5234/1次;石家庄北~承德K5266/7、K5268/5次;石家庄(邯郸)~承德K5256/7、K5264/1次;邯郸(石家庄)~承德K5262/3、K5258/5次;石家庄~邯郸K5259/60次;石家庄北~阳泉K5277/8次。
京津城际根据客流需求增开高峰时段列车运行,4月2日将实行129对运行图,满足京津间旅客出行最高峰需求。北京至延庆S2线,逢周五、周六、周日、周一,每日开行7对列车。天津至蓟州津蓟线计划每日安排9对列车开行,最大限度满足区域内旅客假期到八达岭、秦皇岛、盘山、十渡、野三坡、百里峡、宝坻、蓟州等周边景区景点休闲旅游、踏青祭扫出行需求。
>>石家庄机场市区班车加密至每半小时一班
为方便旅客出行,从昨日起,石家庄机场市区班车加密至每半小时一班,班车停靠点不变,行车时间全程60分钟左右。
河北省体育馆线路:由河北省体育馆经民航大酒店、白佛客运站、天山海世界到达机场,市区发车时间:5:00-21:00,每30分钟一班发往机场。机场发车时间:9:30-23:00,每30分钟一班车,23:00以后根据航班落地时间发车,直至末航班结束。
金圆大厦线路:由金圆大厦经希岸酒店到达机场,市区发车时间:5:00-21:00,每30分钟一班发往机场。机场发车时间:9:30-23:00,每30分钟一班车,23:00以后根据航班落地时间发车,直至末航班结束。
火车站线路:由火车站东广场经西美五洲酒店到达机场,市区发车时间:5:00-21:00,每30分钟一班发往机场。机场发车时间:9:30-23:00,每30分钟一班车,23:00以后根据航班落地时间发车,直至末航班结束。
商务专线:由亚太大酒店经华庭酒店、汇金酒店、客莱快捷酒店、北方大厦、易居酒店到达机场,市区发车时间:5:00-21:00,每30分钟一班发往机场。机场发车时间:9:30-23:00,每30分钟一班车,23:00以后根据航班落地时间发车,直至末航班结束。
同时,机场2号航站楼至正定机场高铁站旅客摆渡车恢复,2号航站楼至高铁站每天早6:30至21:30,每半小时一班。高铁站至2号航站楼根据列车抵达时间发车。
石家庄机场提醒广大旅客,乘车时须凭有效证件实名购票、登记身份信息,候车时旅客之间保持1米以上距离。上车须佩戴口罩,主动出示绿码并配合体温测量。
>>沙尘过后再升温,中南部将有小雨
石家庄,晴,10℃~21℃,偏南风1~2级转偏北风1~2级,早上6点30分监测到空气质量指数为140,属于轻度污染。
穿衣指数:适合穿风衣类外套与长裤。
洗车指数:较适宜。
河北各地天气情况
今天白天,张家口、承德西部、保定西北部晴转多云,其他地区晴间多云。
今天夜间到明天(3月31日)白天,邢台西部、邯郸多云转阴有小雨,其他地区多云。
明天夜间到后天(4月1日)白天,中南部地区阴有小雨或零星小雨,其他地区多云转阴。

京津天气预报
北京,多云转晴,8℃~21℃,南风3~4级,早上6点30分监测到空气质量指数为128,属于轻度污染。
天津,晴,11℃~21℃,西南风3~4级,早上6点30分监测到空气质量指数为124,属于轻度污染。
>>新晋网红打卡地:昆仑公园美爆了
昆仑公园占地面积近300亩,比长安公园略小点儿,位于高新区祁连街以东、闽江道以南、昆仑大街以西、珠江大道以北,地处高新区中心,濒临多条主干道,周边有荣御府、如园、天山熙湖、长九中心等诸多居民小区。昆仑公园总投资1.55亿元,2018年底被列为高新区重点民心工程,同时也是高新区助力石家庄创建国家级卫生城市开建的一项重要综合整治工程,2019年5月开始建设,2020年五一对外开放。这里以山顶小亭为中心,各景观节点、功能空间沿环山湖依次展开,形成“一轴一环六点”的景观结构,“一轴”以景观湖、观景亭、望山坪为主的山水轴;“一环”为2.1公里有氧康体跑道;“六点”由松柏诗韵、晴波浮影、苍松叠翠、绿野仙踪、碧草连天、群芳集秀形成景观结构。其中松柏诗韵:位于东北区域,形成了一座景观连廊,打造了景石小品、诗词地刻、松柏景观树等,游客在此轻舞弹唱、休闲娱乐,尽情享受美好时光。
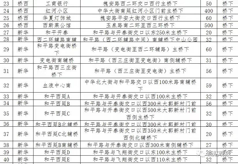
>>智慧泊车公示 6797个泊位
根据市政府治理交通拥堵的总体安排部署,石家庄智慧泊车服务有限公司按照市政府“六统一”要求(即:统一规划、统一审批、统一设置、统一收费标准、统一人员着装、统一应用智能化信息化科技手段),对接管停车场进行逐步规范,即日起对智慧泊车109个停车场(泊位4744个)及接入石家庄市智慧泊车管理平台的49个托管车场(泊位2053个)进行公示。两者合计158个停车场6797个泊位.









绘家青年公寓——一家有实力的房屋托管机构